Online fakes everywhere in crypto right now
Screenshots, data and claims are unverified
We've got storage down, but trust? Missing...
@zkPass turns data into private proofs, here's how it works 🧵👇

Everything you see online can be fake
Screenshots, data, achievements - no confirmation at all
The world has learned to store data but not to verify it
But just the other day I came across @zkPass
And what can I say? This is the first step toward a verifiable internet

@zkPass is changing the very concept of digital privacy
Its goal is to create a true “Verifiable Internet”
A world where every fact can be cryptographically verified
And at the same time preserve full data confidentiality
Can you imagine?

At the core of zkPass is the $ZKP token that keeps the system running
Every proof, verification or data exchange relies on it
It powers settlements, validator operations and proof checking
Essentially, $ZKP is the energy system that fuels this “Verifiable Internet”
Right now, there's a pre-TGE sale on @KaitoAI

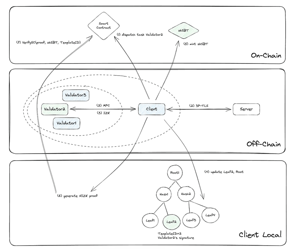
The technological foundation is zkTLS
A protocol that turns private Web2 data into zk-proofs
You can verify your financial records, education or travel history
Without revealing a single byte of personal information

$ZKP has a clear functionality:
- Settlements between network participants
- Collateral for validators who ensure data integrity
- Credits for integrations and API services
- Access to zk-infrastructure for businesses and developers

The $ZKP tokenomics is built on a balance of interests
48.5% - to the community: airdrops, partnerships, marketing
22.5% - to early investors who supported development
14% - to the team and researchers
10% - to the DAO Treasury for grants and stability
5% - to liquidity for market launch
No inflation - fixed supply and transparent structure

Team and investor tokens unlock gradually
The DAO receives its share evenly over 5 years
And the community has the most access from the very beginning
This smooths market pressure and guarantees ecosystem stability

zkPass doesn’t shout that it’s changing the world
It simply adds what the internet has lacked - verification
Every action has proof, every fact - confirmation
And this is where a new cycle of trust in the digital economy begins
At the very least, I believe in it

I share my calls and host $1,000+ giveaways in my TG
People inside made #FARTCOIN (218x), $TRUMP (289x), $BOME (85x) and more
Follow while it's FREE:

16,24 k
53
Le contenu de cette page est fourni par des tiers. Sauf indication contraire, OKX n’est pas l’auteur du ou des articles cités et ne revendique aucun droit d’auteur sur le contenu. Le contenu est fourni à titre d’information uniquement et ne représente pas les opinions d’OKX. Il ne s’agit pas d’une approbation de quelque nature que ce soit et ne doit pas être considéré comme un conseil en investissement ou une sollicitation d’achat ou de vente d’actifs numériques. Dans la mesure où l’IA générative est utilisée pour fournir des résumés ou d’autres informations, ce contenu généré par IA peut être inexact ou incohérent. Veuillez lire l’article associé pour obtenir davantage de détails et d’informations. OKX n’est pas responsable du contenu hébergé sur des sites tiers. La détention d’actifs numériques, y compris les stablecoins et les NFT, implique un niveau de risque élevé et leur valeur peut considérablement fluctuer. Examinez soigneusement votre situation financière pour déterminer si le trading ou la détention d’actifs numériques vous convient.

